1.课程简介
《数字电路技术基础》是高职高专电气自动化技术专业必修的专业基础课程,3.5学分,56学时,理论学时38,实践学时18,面向二年级上学期学生开设。该课程是电气自动化技术从业人员取得从业资格证书考试的相关科目,是一门理论性和实践性都很强的课程。结合电气自动化技术专业的岗位需求,以讲授典型数字电子技术单元电路工作原理、电路识读和分析方法为基础。结合从业资格证书电子部分考核电路的难度进行故障分析与故障排除能力培养。结合后续专业课、实务专题、相关技能认证和相关技能比赛对于课程理论、实践方面的要求进行教学组织。
2.课程思政融合点
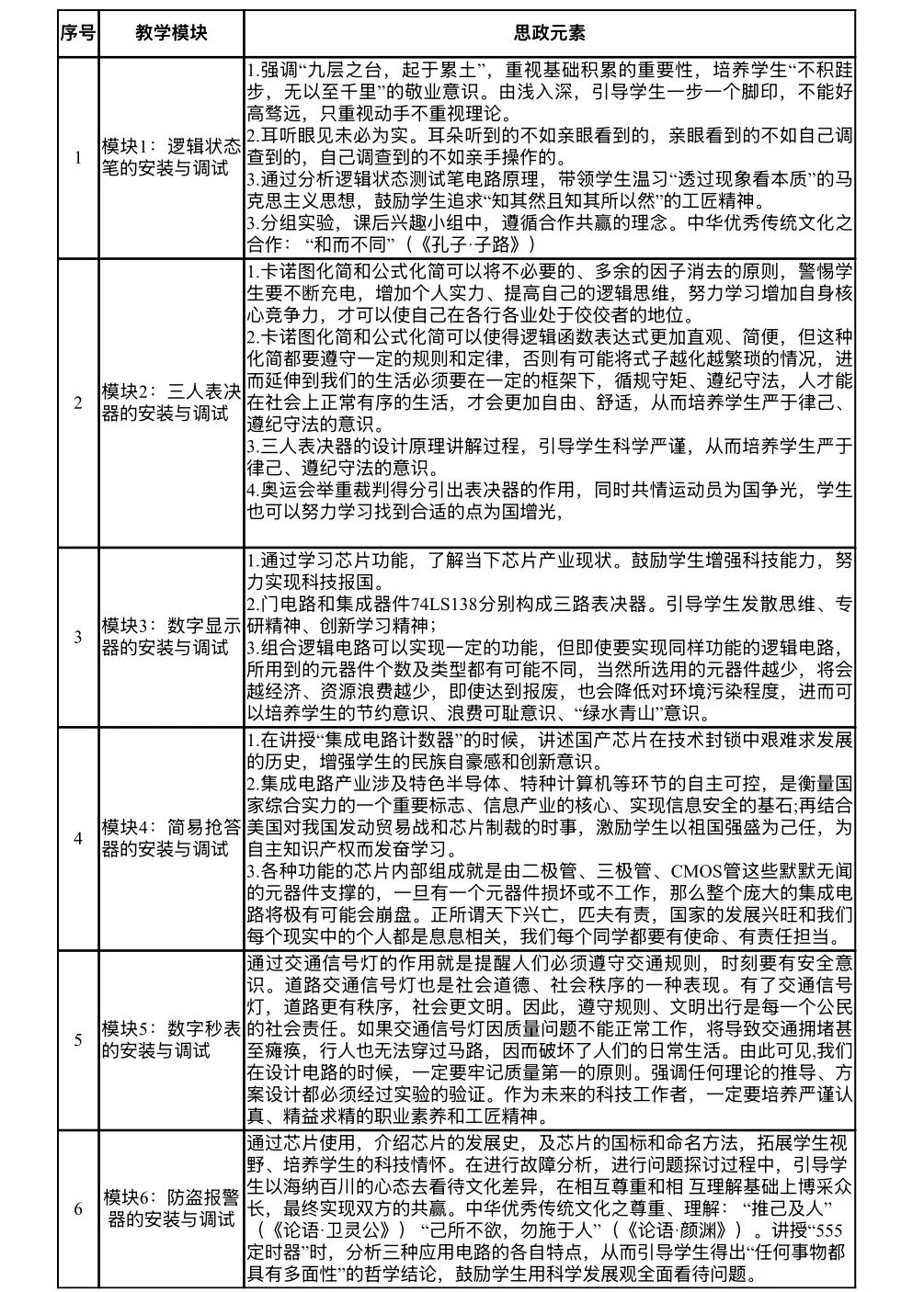
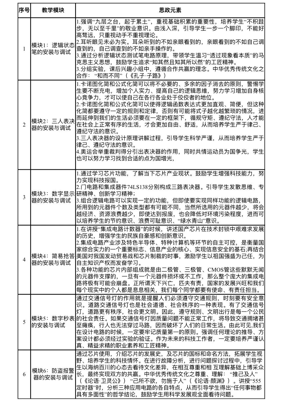
各个教学模块所融合的思政元素对照情况,如表1所示。

3.具体案例分析
以“逻辑状态测试笔电路解析”(2课时)来说明教学实施过程。
主要讲授内容详见思维导图:

课前准备:设计自测训练题目:学生登录优慕课平台,针对预备知识进行自测训练,对于基础知识进行巩固。
导入(5分钟):回顾已学旧知识,发现需要学习的新知识。引出思政教学:九层之台,起于累土。不积跬步,无以至千里。
电路原理分析(40分钟):通过电路的三种不同输入情况进行电路原理说明。引入思政教学:夫耳闻之,不如目见之,目见之不如足践之,足践之不如手辨之。----西汉·刘向《说苑·政理》。解释:耳朵听到的不如亲眼看到的,亲眼看到的不如自己调查到的,自己调查到的不如亲手操作的。感悟“眼见未必为实”的深层道理。通过分析逻辑状态测试笔电路原理,带领学生温习“透过现象看本质”的马克思主义思想,鼓励学生追求“知其然且知其所以然”的工匠精神。
电路故障分析(40分钟):学习电路分析思路,积极参与电路分析,初步领会到头脑风暴带来的思路碰撞。勇于自我挑战,勇攀高峰。在进行故障分析,进行问题探讨过程中,引导学生以海纳百川的心态去看待文化差异,在相互尊重和相互理解基础上博采众长,最终实现双方的共赢。中华优秀传统文化之尊重、理解:“推己及人”(《论语·卫灵公》) “己所不欲,勿施于人”(《论语·颜渊》)。
课堂小结(5分钟):总结本次课知识要点。布置课后任务,征集原创学习笔记,通过思政教育减少抄袭,诚信做事。引入课程思政:社会主义核心价值观之诚信:“诚者天之道也;诚之者人之道也。”(《孟子·离娄上》)。解释:诚信是自然的规律,追求诚信是做人的规律。
4.成效
建立分析电路和故障排除的思路,学习高度提升。会运用多种信息化手段辅助学习,启发学生学习兴趣。加强“诚信”教育,注重基础知识的积累,畏难情绪的减弱。本教学单元的课堂整体教学效果比较令人满意,学生对课程内容“动心”,课堂上积极“动脑”思考。通过习题和学生反馈可以看出,学生能够圆满的完成该教学单元的学习,学习效果优良。老师也鼓励学生课后努力“动手”进行实践。
5.教学反思
1.有条件的情况下,可以制作实物电路板作为教学用具,让同学们对逻辑状态测试笔有实际的感受。
2.编写multisin10电路仿真教程,丰富学生课余学习任务,提升学生学习兴趣。
3.针对学生理解能力和接受能力的差异性,进一步实现个性化指导。
4.收集相关本教学主题的思政案例、名言名句、小视频等,加强思政元素的融入深度和自然度。