1.课程简介
《制冷与空调原理》课程是制冷与空调技术专业必修的一门专业核心课程。
《制冷与空调原理》课程的内容设计,是结合《中华人民共和国职业分类大典》(2022版)中制冷与空调技术关系密切的7个职业工种【制冷空调系统维修安装工(6-29-03-05)、中央空调系统运行操作员(4-06-01-02)、冷藏工(4-02-06-04)、制冷工(6-11-01-04)、制冷空调设备装配工(6-20-05-07)、家用电冰箱制造工(6-24-05-01)、空调器制造工(6-24-05-02)】,根据福建省人力资源和社会保障厅转发人力资源社会保障部关于公布国家职业资格目录的通知《关于公布国家职业资格目录的通知》(人社部发〔2017〕68号),制冷与空调技术专业的课程设置主要侧重于职业标准《制冷空调系统安装维修工》和《中央空调系统运行操作员》的解读,在教育部职业教育与成人教研司《560205制冷与空调技术专业教学标准》的框架下,为了培养学生的职业岗位核心能力的要求而制定的。
《制冷与空调原理》课程思政的内容设计,围绕民族自信、法治观念、规则意识、道德修养、中国智造等思政切入点,构建“知识传授、能力培养、价值引领”三位一体的教书育人理念,塑造学生“为国争光、为民奉献、传承创新”的价值导向和行为选择。
2.课程思政融合点
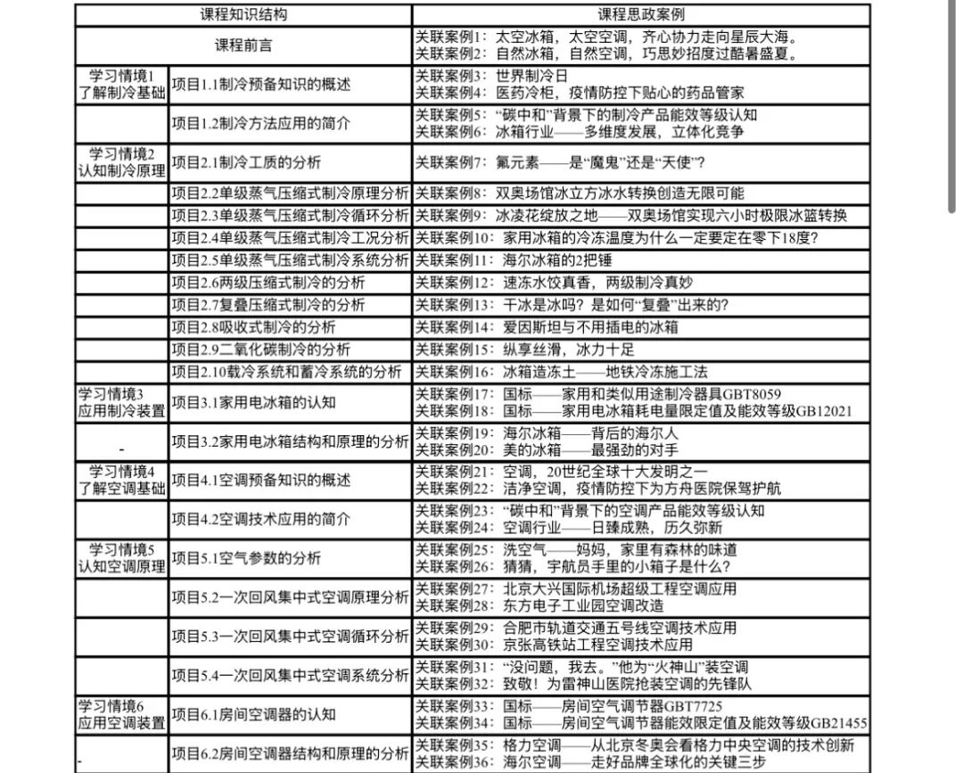
根据《制冷与空调原理》课程教学的内在逻辑,模块化划分知识结构,列出本课程知识传授和能力培养的要点,及其相对应的课程思政关联案例。如下表所示。

3.具体实施案例
“纵享丝滑,冰力十足”
《制冷与空调原理》项目2.9二氧化碳制冷的分析
(一)课前一分钟
爱国顾家,爱岗敬业,让咱们勇敢地迎接挑战:
面临极端气候,遭遇突发情况,冰雪人员的应有素质是什么?
——船政交通学子具有的“船政文化”精神!(求是,自强)
面对精密装置,应付复杂系统,冰雪人员的必备技能会哪些?
——船政交通学子具备的“船政文化”精神!(求实,创新)
(二)案例引言
北京冬奥会冰雪五环破冰而出......
2022年2月4日,立春之日,举世瞩目的北京冬奥会正式拉开大幕。
《冰雪五环》的节目中,首先是一滴冰蓝色的水墨从天而降,幻化成了黄河之水奔流而下,寓意黄河之水天上来。
黄河之水倾斜奔流而下,瞬间整个场地奔流着黄河之水。
接着,河水停止奔流慢慢冰冻,然后由冰冻的水面下幻化出一块巨大的、晶莹剔透的蓝色冰立方。
然后,24束激光刻刀在冰立方上迅速闪动,不断雕刻,从1924年第一届法国夏蒙尼冬奥会开始,历届冬奥会的标志、举办城市、举办时间等信息被雕刻出来,流光溢彩美不胜收。
冰立方上的图案最终定格在了2022年中国北京冬奥会。
最后,冰立方前出现了六名冰球运动员,他们挥动球杆用冰球击中冰立方,冰球来回撞击带动激光刻刀,然后冰立方开始碎裂,经过精雕细琢后,一个晶莹剔透的冰雪五环从碎裂的冰立方中缓缓升起。
冰雪五环破冰而出,寓意世界打破隔阂。
中国用洁白无瑕的冰雪世界热烈欢迎参赛的各国运动员,祝愿大家——
以更高、更快、更强、更团结的奥林匹克精神共同立于“冰雪五环”之下。
从黄河之水到冰立方,从冰立方到冰雪五环,
冰,是冰雪世界的底色之一。
冰,是水因低温而凝结成静态的固体。
而低温,是需要制冷技术和制冷系统支持的。
【头脑风暴:制冷技术是什么?制冰系统有哪些?】
为了践行“绿色办奥、共享办奥、开放办奥、廉洁办奥”四大理念,为了实现“简约、安全、精彩、绿色”办奥承诺,北京2022年冬奥会和冬残奥会新建、改建了7座冰上场馆、共9块冰面,采用了各种相关的制冰系统。如下表1所示。

【请思考(思政元素):可信的大国形象,信守承诺。】
(三)内容讲解
1、传统“滑滑”的冰,您感受到了吗?
①如何实现制冰自由?
我不生产冰,我只是大自然的热量搬运工……

图1 传统制冷技术流程图与压焓图
【提问或测验:为何因冷而冰?传统制冷技术的特点是什么?】
②冰为什么这么滑滑?
宋朝的“冰嬉”,现代的“溜冰”,竞技比赛中的“滑冰”、“冰壶”、“冰球”等项目,令人倍感有趣,但也有个问题困扰了科学家一个多世纪:冰为什么这么滑?
为了搞清楚这个问题,科学家们不得不从冰最基本的物理、化学性质重新认识研究......
科学家们经过一个多世纪的努力,终于在理论和实验的共同帮助下为这个问题找到了合理的解释。当然,一切还未到终点,为什么会存在这层水膜?它的存在是否受外界因素影响?
“滑滑”的冰,科学家们至今还在继续研究,努力向最终的答案迈进。但是,正是低温造就了“滑滑”的冰。而低温,一般是通过传统的制冷技术来实现的。
原来,冰的背后有这么多的问题,要是去滑冰就算摔得四仰八叉,你也要非常有底气地说,不是因为技术不好,是因为我瘦弱的身体承受不了这知识的重量啊!
【请思考(思政元素):科学的探索精神,永无止境。】
2、现代“丝滑”的冰,您享受到了吗?
丝滑的意思是如丝绸般顺滑,这个梗是由**巧克力的广告词“纵享丝滑”而来。想当年这个广告还记忆犹新。
后来被越来越多的人所熟知,本意是强调巧克力的口感如丝绸般顺滑,也有一种综合感官的体验,给人们带来愉悦的心情,忘我的享受,后来也被延伸为口感非常好的东西或者流畅等含义。
“丝滑”一般都用在形容秀发的顺滑,巧克力的口感,衣服面料的质地,在北京冬奥会上,被用在了冰上运动员安全入境、安心比赛、尽情体验……的流畅感,是相当有创意的。
①为什么采用二氧化碳制冰系统
冰雪世界的国际观——二氧化碳制冷技术的实施背景
【讨论:什么是碳达峰碳中和?为什么要可持续发展?】
制冷工质的环保性——二氧化碳制冷的特点是什么?
【讨论:制冷剂应用与时俱进的方向是什么?】
制冷技术的可行性——二氧化碳制冷的原理是什么?
【讨论:新型制冷技术与传承创新思维的辩证关系是什么?】
②二氧化碳制出来的冰为什么这么丝滑?
“冰丝带”的冰,是最绿的冰,是最快的冰,更是被称为“破纪录的冰”。
【讨论:举例说明创新技术应用、智造成果体验有哪些?】
“丝滑”的冰,让竞技人员享受着,让人民群众欢快着。而这“丝滑”的冰,正是借助于目前最环保安全的二氧化碳跨临界直接制冷技术来实现的。
【请思考(思政元素):美美的自豪感、满满的幸福感、拼搏的人生观、奋斗的价值观。】
3、“一片冰心在玉壶”的冰,您体会到了吗?
《芙蓉楼送辛渐》
唐王昌龄
寒雨连江夜入吴,平明送客楚山孤。
洛阳亲友如相问,一片冰心在玉壶。
北京冬奥会闭幕式上的《折柳寄情》中,一缕缕柳枝慢慢聚集,最后在舞台中央放射出由激光组成的“参天大树”,这颗承载着中国人民深厚情谊、直达天际的“激光大树”,呈现了中国式的浪漫,蕴含着科技里的“诗和远方”,既是科学与艺术的顶峰会合,又是和平与友谊的深情召唤。
中国,践行了“绿色、共享、开放、廉洁”的办奥理念。
中国,实现了“简约、安全、精彩、绿色”的办奥承诺。
“一片冰心在玉壶”,“冬奥顶流”冰墩墩可爱得如此“直击心灵”......
在新冠疫情全球肆虐的大背景下,中国所展现出来的和谐之美就像来自春天的召唤,中国这是在向全世界招手——我们拥有同一个世界、我们拥有同一个梦想,来吧,我们一起向共同的未来!
中国这种“和谐之春”的召唤,给全世界带去春的消息、带来新的希望。
【请思考(思政元素):可爱的大国形象,爱好和平。】
(四)案例思考
北京冬奥会的“冰”带来的思考:
北京冬奥会,冰雪世界,制冷技术支持,制冰系统作用。
前面的,是运动健儿和人民群众幸福地在冰面“纵享丝滑”;
背后的,是许许多多冰雪工匠努力地保证冰面“冰力十足”。
职业技能的实践——二氧化碳制冷设备的连接训练
真实场景的应用——二氧化碳制冷装置的跟班实习
【请思考(思政元素):职业教育深接地气,大有可为。】
4.教学反思
(一)创新之处
1、普及制冷新技术
借助于北京冬奥会“丝滑”的冰,普及新型、环保制冷技术。
北京冬奥会把可持续发展贯穿于筹办工作的全过程。4个场馆采用了二氧化碳跨临界直冷制冰技术,以打造冬奥最“绿”的冰。
北京冬奥组委发布的《北京冬奥会可持续发展报告》显示,二氧化碳跨临界直冷制冰技术使用二氧化碳制冷剂,该制冷剂全球变暖潜能值为1,破坏臭氧层潜能值为0,是目前最安全、环保的制冷剂。二氧化碳直冷制冰技术是将液态的二氧化碳蒸发、吸热,然后完成制冷和制冰的过程,在排热过程中可以把热量重新利用。与传统制冷方式相比,可实现节能20%以上。
传统冰场通常会采用间接制冷的方式,冰场冰温温差一般高达1.5℃-2℃。而国家速滑馆采用的是二氧化碳直冷制冰系统,不仅系统换热效率更高,而且冰温均匀,温差基本在0.5℃以内。该技术可以保证无论运动员滑到第几圈,冰的品质都一样好,有助于为顶级赛事打造“最快的冰”。
2、点赞奋斗幸福感
通过二氧化碳制冷技术的内容学习,为自己的祖国骄傲自豪,为自己的国家打卡点赞;理解奋斗的价值,感受努力的幸福。
百年未有大变局时代,有幸生活在重视“生态文明建设”的“以人民为中心”的中国。
环保可持续的发展新理念,元气满满地“撸起袖子加油干”。
3、了解职教新思路
理解新型制冷技术的教学必须符合职教教育的特点。
职教教育贴近生活,服务于民。职教教育很接地气,大有可为。十三届全国人大常委会第三十四次会议4月20日表决通过新修订的《中华人民共和国职业教育法》已经指明了方向。
(二)下一步改进措施
如何通过更加简洁、方便的设备,让每个学生都能够动手训练,通过独立的职业技能训练体系,在模拟和真实的环境中,通过“理论与实践交替互动”,交替地掌握了“理论知识点”和“实践知识点”,综合地达到了“主要知识目标”和“主要能力目标”。这样,就更加直观熟悉二氧化碳制冷系统,深刻理解传统制冷系统和新型制冷系统之间的异同......这样,学生步入职场后就能够更加得心应手地从事专业工作,同时以正确地价值观处理工作中遇到的各种各样问题,不辜负职业教育初心。