系部邮箱|加入收藏
思政资源库

思政资源库

《紫外可见分光光度法测定地表水中亚硝酸盐含量——吸收曲线的测定》课程思政教学案例

资料来源:福建船政交通职业学院    时间:2026-04-03 14:33:44   浏览次数:

一、授课信息


(一)课程基本情况

《现代环境分析技术》是福建船政交通职业学院环境工程技术专业面向大一学生开设的专业核心课程,共72学时,4.5学分。课程以环境检测岗位实际工作能力为导向,在传授紫外可见分光光度法等核心检测技术的同时,肩负“建设美丽中国,推动绿色发展”的使命担当,致力于培养具备专业技能、职业素养与社会责任的复合型环保人才。

(二)本次教学内容

本课程所使用的教材是化学工业出版社出版,黄一石主编的普通高等教育国家级规划教材《仪器分析》,依据水、气、土、渣等环境要素,参照国家标准、行业规范、1+X职业技能等级证书要求,融入世界技能大赛,将教材内容进行优化,重构为“递进式”课程体系,如图1所示。本次教学节选自项目一“地表水中污染物的检测”任务一,为2学时的实操前期导训课,涵盖紫外可见分光光度计原理、比色皿规范操作、数据分析三大任务。


图片

图1 重构后的《现代环境分析技术》课程体系



二、课程思政目标

表1 课程思政目标


图片



三、思政元素融入设计

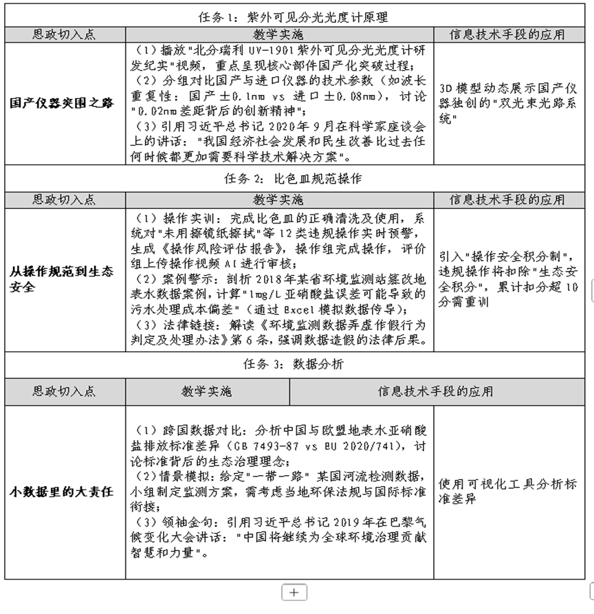
表2 思政元素融入设计


图片




四、教学实施

(一)课前准备

1.资料收集任务

教师向资源平台上传相应的学习资料,通过优慕课平台下发预习任务,学生分小组根据要求,利用联合国环境规划署官网下载《全球饮用水安全与卫生报告》,分析亚硝酸盐污染的全球分布特征以及地表水中亚硝酸盐含量超标造成危害的资料,通过“学习强国”平台检索习近平总书记关于生态文明建设的重要讲话(如2023年全国生态环境保护大会讲话)。

2.技术预习

通过虚拟仿真平台完成紫外可见分光光度计拆装实训,系统自动生成操作熟练度评分(低于80分需重新练习)。

(二)课中教学

表3 课程思政综合设计

图片


(三)课后拓展

1.企业安全课堂:教师连线某环境检测公司质量总监,开展“数据安全与职业风险”专题讲座,分享ISO 17025实验室管理体系中的数据管控流程;

2.思政反思作业:撰写反思报告,要求结合习近平总书记“山水林田湖草是生命共同体”理念,分析检测工作的生态价值。

五、课后反思

(一)创新之处

1.融入学院特色质量元素

把握学院特色,融入质量元素,在职业素养中融入“精益求精、密益求密”的质量观,体现量化的过程和质化的评价,做到“过程规范化、过程有量化、评价有依据”。

2.细化隐形思政

课程思政元素通过多种方式融入,不仅在理论课堂融入,也运用了网络、企业文化、社会实践等育人载体,促进课程思政融入课堂之外的延伸领域,增强融入合力,构建全员、全程、全方位育人格局。

(二)下一步改进措施

1.按照《现代环境分析技术》课程知识传授、能力培养、价值塑造的总体要求,以学生可感知、可会意、可参与的形式,恰切地将德育因子自然融入专业知识教学当中,通过设计开展校园文化活动、进社区宣教活动、“三下乡”社会实践活动等丰富环保专业教学与课程思政的触点,切实把思想政治工作贯穿教育教学全过程。

2.设计校园环境分析检测等方案,更大限度地提高学生在学习中的决策能力,从而进一步提高全校师生提高保护环境、建设美好家园的意识,用实际行动践行总书记的“绿水青山就是金山银山”的号召。

新时期新形势下,我们将立足环保学科优势,以“专业教育+思政教育”为出发点,以“知识导向+价值引领”为落脚点,对高职环保类专业的教学改革进行更为持续深入地探索与实践,进一步将立德树人在专业教育教学过程中落到实处,全面推动“课程思政”建设。




版权所有:黑龙江职业学院 —— 课程思政教学研究中心

地址:黑龙江省哈尔滨市南岗区学府路5号