系部邮箱|加入收藏
思政资源库

思政资源库

课程思政优秀案例展示—数字电子技术

资料来源:鄂尔多斯应用技术学院教务处    时间:2025-10-10 20:21:59   浏览次数:

信息工程学院:宝都吉雅、崔媛、范晓娇、张明、高腾飞


01

案例概述


《数字电子技术》课程授课内容分为基础篇、应用篇、拓展篇。《基于MSI计数器的任意进制计数器设计》内容为应用篇时序逻辑电路的分析与设计中非常重要的一节内容,本节内容通过MSI(中规模集成电路)设计任意进制计数器,以北京冬奥会开幕式倒计时为切入点,将“24节气”“文化自信”等思政元素与计数器设计任务紧密结合,既激发学生的民族自豪感,又强化了知识应用的真实场景,情感目标与知识目标达成度高;通过“严谨求实、精益求精的工匠精神”贯穿设计改进环节,将职业素养培养融入专业教学。任务设计层次分明:从基础(100进制)到进阶(24进制加法)再到难点(24进制减法),逐步提升挑战性,兼顾不同水平学生。雨课堂+仿真演示+分组讨论有效提升课堂参与度:仿真视频直观展示设计结果,弥补理论抽象性;分组讨论与翻转课堂结合,促进学生自主探究(如整体置零法与置数法差异的对比);问题驱动引导学生深度思考,培养工程思维;雨课堂贯穿课前、课中、课后,实现数据化教学管理,精准把控学习进度;仿真工具的应用降低设计门槛,使抽象理论具象化,辅助学生理解计数器时序逻辑。


02

课程目标


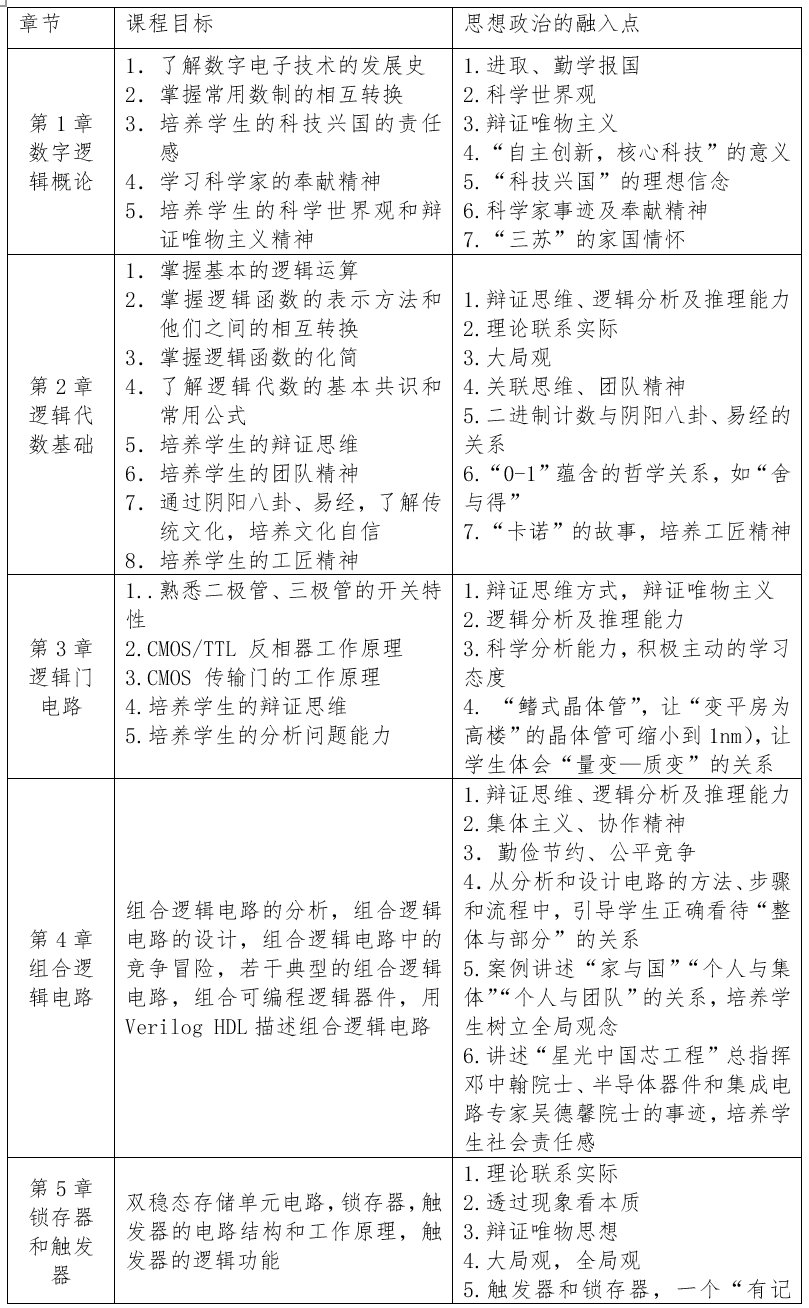
1.基础知识掌握能力:掌握数制和码制的转换;掌握逻辑代数理论,掌握完成电路图、表达式和真值表等多种表达形式的转换,掌握逻辑函数的化简;掌握触发器逻辑功能及描述方法;掌握脉冲电路的基本工作原理及特点,掌握典型脉冲集成电路的应用;掌握典型DAC、ADC的工作原理及主要技术指标。

2.数字电路分析能力:能够解释常用数字集成芯片的工作原理和功能,分析数字电路(含组合逻辑电路和时序逻辑电路)方案的优劣、合理性和可行性,并获得有效结论。

3.数字电路设计能力:根据实际功能需要,运用数字电子技术的概念,合理选用数字集成芯片,运用明辨性思维和创新思维,设计科学、经济、合理的数字逻辑电路。

4.数字电子技术实验开展能力:能够使用基本电子仪器仪表完成数字电子技术相关实验连接和测试、设计;实验线路的检查和故障诊断;能够正确分析实验结果及产生误差的原因,撰写内容完整、层次清晰、图表规范、字迹工整的实验报告。

5.课程思政目标:培养同学们健全的人生观,激发同学们的爱国情怀,通过电子产品的学习,进一步培养同学们们踏实做事,精益求精的工匠精神。


03

思政元素


图片

1.思政元素的挖掘建设情况

图片
图片
图片

2.思政元素的设计实施情况

1)价值引领与文化自信:以 中国传统文化与现代科技融合为载体,强化学生的民族自豪感与文化认同。通过北京冬奥会倒计时电路的案例分析,挖掘“二十四节气”“三个‘24’的象征意义”等传统文化,将中国式浪漫融入计数器设计,展现技术服务于文化表达的创新精神。

2)工匠精神与科学态度:通过技术实践中的 精益求精与严谨求实,培养学生追求卓越的职业素养。在计数器设计任务中,针对串行进位信号缺陷的改进、整体置零法与置数法的对比优化等环节,强调细节决定成败,鼓励学生以工匠精神打磨设计,形成科学严谨的工程思维。

3)创新意识与责任担当:以技术报国为导向,激发学生用专业知识解决实际问题的使命感。通过冬奥会计数器的改进任务(如设计01-24进制计数器呼应开幕式日期,引导学生思考 “技术如何服务国家重大需求”,培养“小设计见证大时代”的责任担当。


04

教学实施过程


图片

1.思政元素融入过程

图片
图片
图片
图片
图片
图片
图片
图片
图片
图片


05

成效与创新


图片

1.教学成效

(1)学生的动手能力、设计能力、创新能力、知识点的融会贯通能力得到明显提高。 理论课堂实验是主要是验证功能为主,0.5 学分课后实验是以简单小设计题为主, 项目主要是数字电子技术知识点的融合的综合设计为主,课程设计是以几门课内 容的融合为主,四个环节循序渐进,一环扣一环。通过上述四个环节的实践,学 生的动手能力、设计能力、创新能力、知识点的融会贯通能力得到明显提高。

(2)打破了原来单一的教学方法,使用多种创新教学法。整个教学过程使用理实一体化、线上线下混合式教学法、BOPPPS 教学法、问题驱动教学法、项目驱动教学法等教学方法。采用多种教学方法优化组合,让学生和教师动起来。

(3)参加学科竞赛,学生多次获奖:学生在全国大学生机器人大赛等各类科技竞赛中,荣获国家级冠军2项、亚军3项、季军1项,国家级、自治区级一等奖、二等奖、三等奖共计200余项。在中国国际“互联网+”大学生创新创业大赛中荣获国家级银奖1项,铜奖1项,自治区金奖2项、银奖3项、铜奖3项;学生获批国家级、自治区级、校级立项资助的大学生实践创新训练计划项目100余项;在“挑战杯”全区大学生创业计划竞赛和课外学术科技作品竞赛中荣获自治区以上奖励34项;大学生科科技创新中心荣获2019年“鄂尔多斯青年五四奖章”集体荣誉称号。

(4)促进学生主动学习:学生按老师的看预习课件、做预习题,2020电信39名学生中33人观看回放。

(5)卷面成绩好:17电气使用传统教学模式,21电气是教学改革班,21电气的期末成绩80分以上学生达到85%。

(6)学生对任课老师的满意度高,同时得到同行和两级督导的好评。 学生评价打分都在 90 分以上,在信息工程系数字电子技术是学生喜欢上的课程之一。学校督导给出“可以作为观摩课程”的评价。

图片

2.特色与创新

(1)课程思政与专业融合自然:以北京冬奥会开幕式倒计时为切入点,将“24节气”“文化自信”等思政元素与计数器设计任务紧密结合,既激发学生的民族自豪感,又强化了知识应用的真实场景,情感目标与知识目标达成度高。

(2)通过“严谨求实、精益求精的工匠精神”贯穿设计改进环节(如进位信号缺陷修正),将职业素养培养融入专业教学。

(3)BOPPPS模式逻辑清晰:从导入(B)到总结(S)环环相扣,结构严谨。前测(P)精准定位学情,后测(P)及时反馈学习效果,形成闭环;参与式学习(P)通过任务驱动递进式推进,符合认知规律。

(4)任务设计层次分明:从基础(100进制)到进阶(24进制加法)再到难点(24进制减法),逐步提升挑战性,兼顾不同水平学生。

(5)教学方法灵活多样:雨课堂+仿真演示+分组讨论有效提升课堂参与度:仿真视频直观展示设计结果,弥补理论抽象性;分组讨论与翻转课堂结合,促进学生自主探究(如整体置零法与置数法差异的对比);问题驱动(如“进位信号缺陷如何改进”)引导学生深度思考,培养工程思维。

(6)技术赋能教学实效:雨课堂贯穿课前、课中、课后,实现数据化教学管理(预习反馈、实时测试、投稿讨论),精准把控学习进度;仿真工具的应用降低设计门槛,使抽象理论具象化,辅助学生理解计数器时序逻辑。


06

教学反思


(1)任务3(可逆计数器设计)难度较高,但课堂时间有限,可能导致部分学生仅停留在模仿层面,未完全理解可逆计数器与加法器的本质差异。建议:增设“对比分析环节”:在任务3前,通过思维导图对比74LS160(加法)与74LS193(可逆)的引脚功能差异,强化可逆计数器的工作逻辑;提供分层任务:基础组完成仿真验证,进阶组尝试修改参数(如从24进制拓展到其他进制),满足差异化学习需求。.

(2)仿真视频以教师演示为主,学生被动观察,缺乏动手调试机会,可能弱化实践能力培养。建议:课中嵌入“微实验”:如让学生在仿真平台中尝试修改置数端(LD’)接线,观察计数器跳变规律,通过“试错”加深对整体置数法的理解;课后实验前增加“虚拟仿真预习任务”,要求学生提交仿真设计草图,提升实验课效率。



版权所有:黑龙江职业学院 —— 课程思政教学研究中心

地址:黑龙江省哈尔滨市南岗区学府路5号