系部邮箱|加入收藏
思政资源库

思政资源库

吉林工业职业技术学院丨首批国家级课程思政示范课程展示

资料来源:吉林工业职业技术学院    时间:2023-11-04 17:08:17   浏览次数:

编者按

开展课程思政示范课程、教学名师和团队的认定工作,是贯彻落实习近平总书记关于教育的重要论述和全国教育大会精神,深入实施《高等学校课程思政建设指导纲要》,全面推进课程思政建设、提高课程育人实效、落实立德树人根本任务的具体举措。本文汇总了吉林工业职业技术学院1门首批国家级课程思政示范课程内容,供各院校教师学习、借鉴。

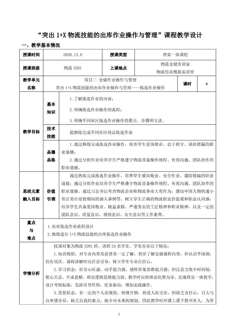
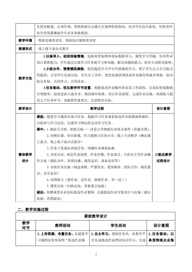
仓储作业与管理

教学设计

图片

图片

图片

图片

图片

图片

图片

图片

图片

图片

图片

图片

图片

图片




版权所有:黑龙江职业学院 —— 课程思政教学研究中心

地址:黑龙江省哈尔滨市南岗区学府路5号