系部邮箱|加入收藏
思政资源库

思政资源库

优秀课程思政教学设计-《经济学》

资料来源:福建开放大学    时间:2023-04-14 13:44:09   浏览次数:

本文分享了优秀课程思政教学设计-《经济学》,供各位老师学习参考。

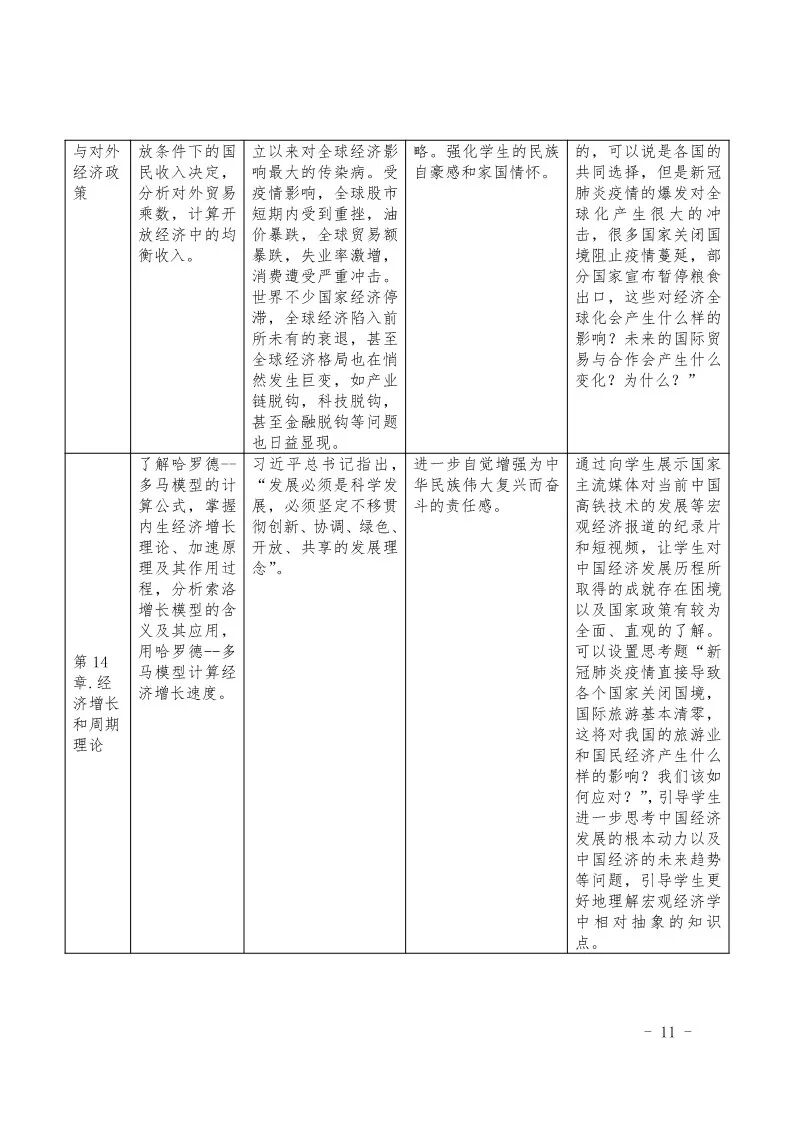
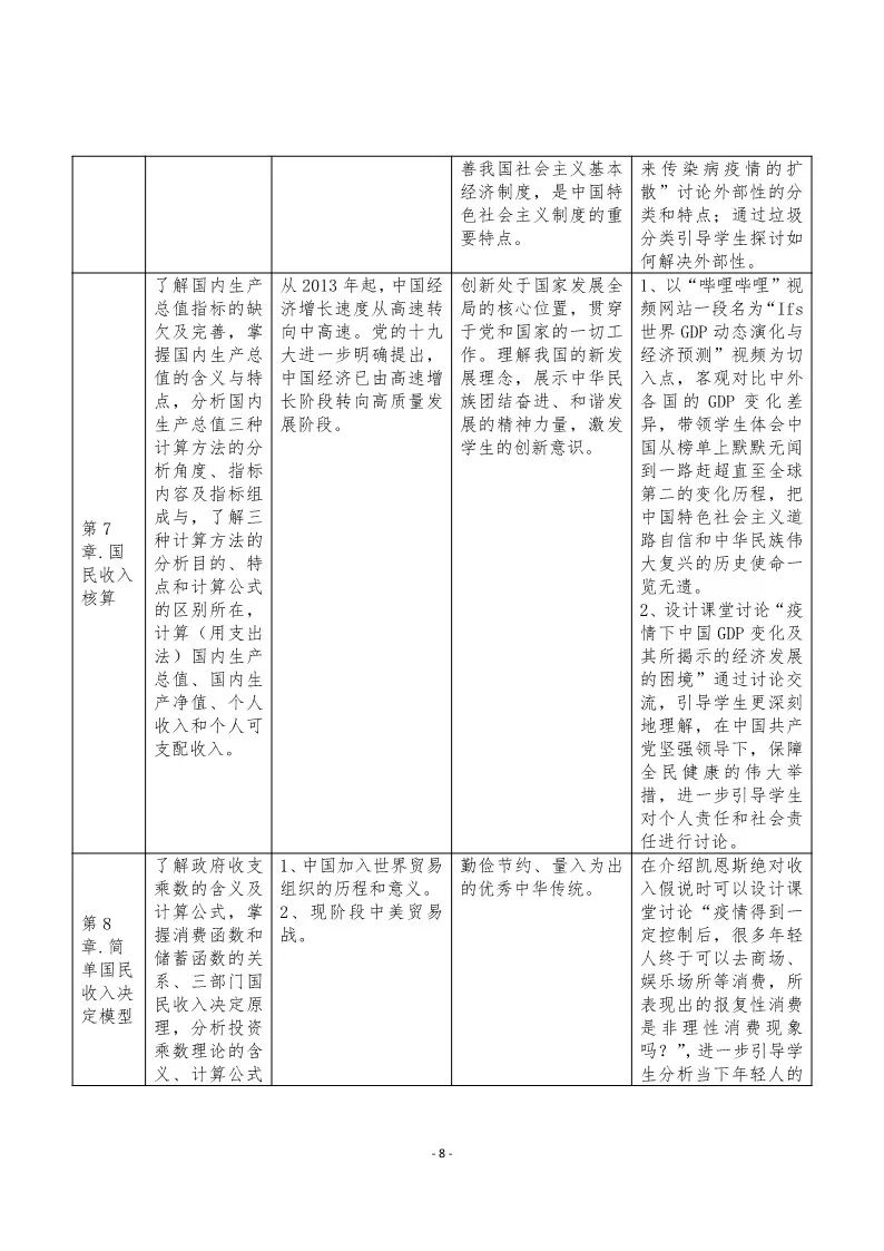
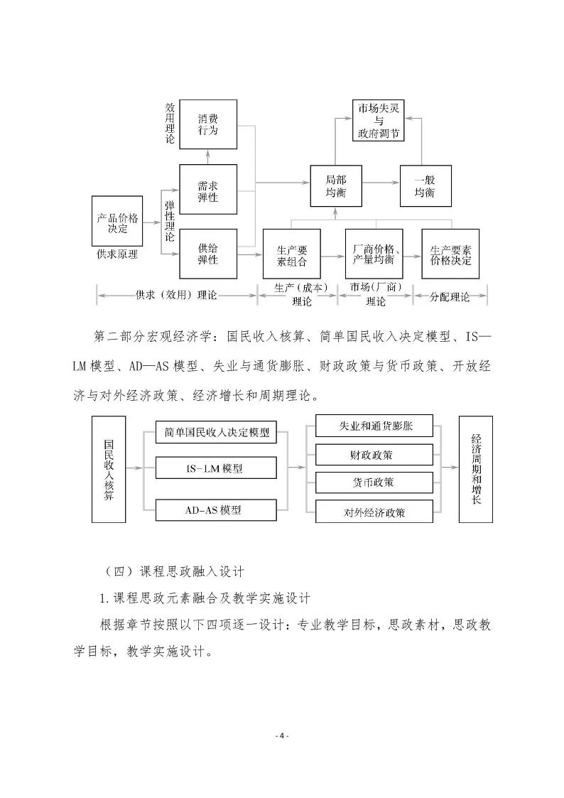
图片

图片

图片

图片

图片

图片

图片

图片

图片

图片

图片

图片

图片

图片

图片

图片

图片



版权所有:黑龙江职业学院 —— 课程思政教学研究中心

地址:黑龙江省哈尔滨市南岗区学府路5号