系部邮箱
|
加入收藏
学校主页
本站首页
组织机构
文件制度
工作动态
精选案例
第二课堂
思政资源
思政资源库
思政资源库
思政资源库
本站首页
>>
思政资源库
>> 正文
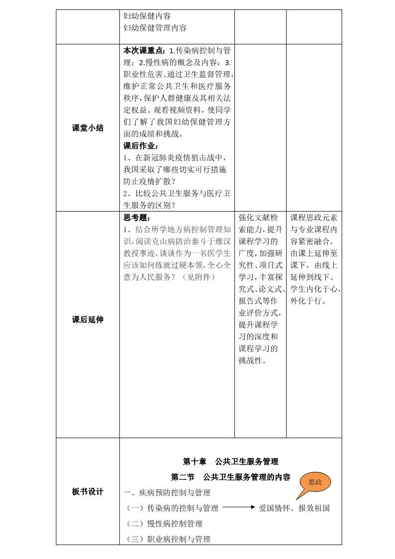
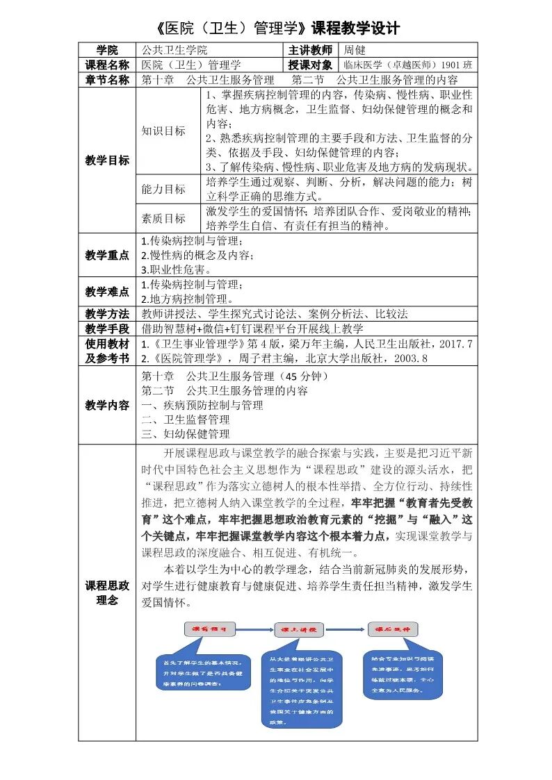
优秀课程思政教学设计-《医院(卫生)管理学》
资料来源:佳木斯大学 时间:2023-03-14 14:41:23 浏览次数:次
本文分享了优秀课程思政教学设计-《医院(卫生)管理学》,供各位老师学习参考。
版权所有:黑龙江职业学院 —— 课程思政教学研究中心
地址:黑龙江省哈尔滨市南岗区学府路5号